-
不同类型的超低IQ上海 稳压LDO简介
发布时间:2022-05-28不同类型的超低IQ 稳压LDO简介:①恒定偏置稳压LDO稳压器传统上的超低IQCMOS稳压LDO使用恒定偏置(constantbiasing)原理。这表示在能够提供的输出电流范围内,接地电流消耗保持相对恒定。如MC78LC或NCP551器件...
查看详情 -
上海二合一锂电池保护芯片有哪些特点
发布时间:2022-05-25二合一锂电池保护芯片有哪些特点:随着电子产品的兴起,锂电池作为电子产品能量的来源,其扮演的角色相当重要,尤其最近新出现的一种二合一锂电池保护芯片,因其制作成本低,便携、快速的充电,更是像市场的新宠儿,许多厂家纷纷开始大量投入人力、财力往二合...
查看详情 -
PMOS型上海超低静态电流LDO功能框和典型应用电路
发布时间:2022-05-20PMOS型超低静态电流LDO功能框和典型应用电路:超低静态电流LDO需要稳定无噪声电压轨的微处理器,如物联网、传感器节点和医疗设备FPGA和ADC广泛应用于基准电压源等领域。在我们开始应用设计超低静态电流LDO以前,我们需要知道超低静态电流...
查看详情 -
上海磷酸铁锂电池保护IC的功能原理
发布时间:2022-05-17磷酸铁锂电池保护IC的功能原理:锂离子电池由于能量密度高,难以保证电池的安全。具体来说,在过度充电状态下,电池温度升高后能量过剩,电解质分解产生气体,内压升高引起火灾或破裂危机。相反,在过度放电状态下,电解质由于分解而导致电池特性和耐久性(...
查看详情 -
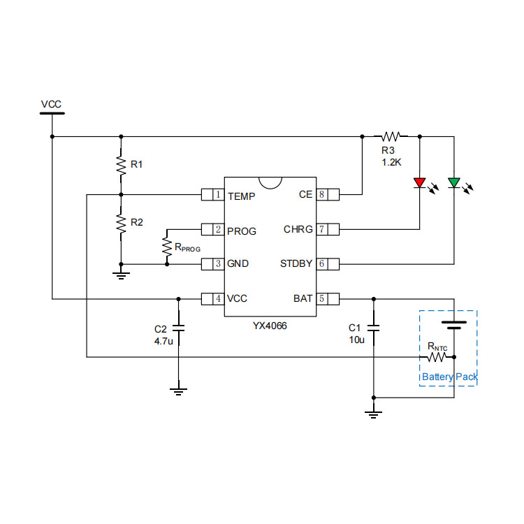
上海单节锂离子电池充电管理芯片 YX4066 带OVP保护功能 防电池反接
发布时间:2022-05-13单节锂离子电池充电管理芯片 YX4066随着消费类产品越来越多,同时如接口的热拔插效应,造成了部分资源产品的损失,USB口的热拔插会产生大于5V的瞬间尖峰电压,如6V,7V或者更高,瞬间的尖峰电压会损坏电路中其他芯片电路,打坏芯片,...
查看详情 -
上海触摸IC高阻輸出和单端仿真模拟工作电压輸出比照
发布时间:2022-05-13触摸IC高阻輸出和单端仿真模拟工作电压輸出比照:传统式plc輸出叙述:一直以来,触摸IC在使用到有规定plc輸出的场所,无一例外地应用高阻輸出,接分压电阻的方法来保证给主控芯片芯片以不一样的工作电压量。这类plc輸出的缺陷,一是占有IO口多...
查看详情



服务热线
公司地址:
公司邮箱: